
Peer-to-peer lending on Sui. Rate discovery and liquidation execution both use DeepBook — no CEX dependency, no off-chain keepers.
Borrow
Deposit SUI as collateral, place a borrow order, and get filled by a lender. Repay to unlock your collateral.
Lend
Earn interest by filling borrow orders. Use direct fill from the order book or lock funds via escrow.
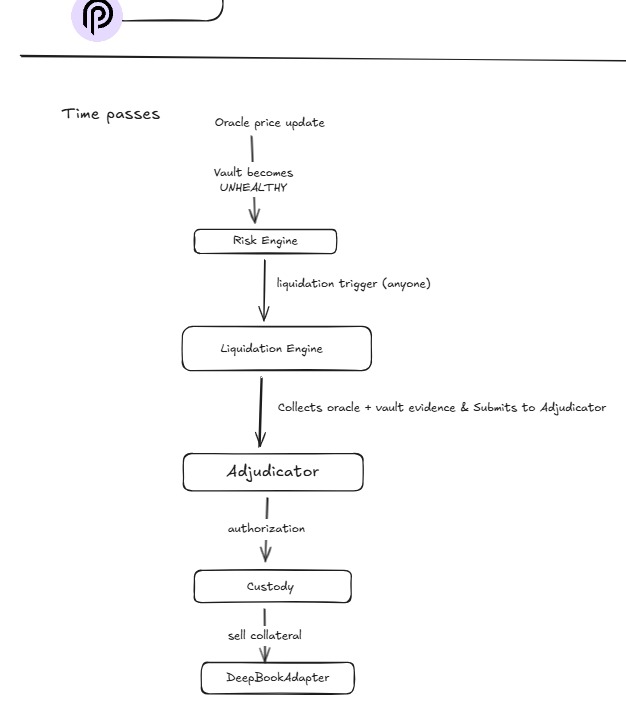
Liquidate
Seize under-collateralised vaults and earn a liquidator bonus. Sell collateral on DeepBook to settle.
Two ways to fill orders
Partial fills are supported: orders can be filled in multiple chunks by one or more lenders — you don’t need to match a single counterparty for the full size.
Direct Fill (Order Book)
The borrower signs the transaction with their vault. They must already hold the loan amount. One atomic transaction.
Go to Order Book →Escrow Fill
The lender locks funds on-chain first. The borrower completes the fill at their convenience — no coordination needed.
Go to Escrow →High level Rain


Why Rain
Every other lending protocol on Sui pools your funds and hopes an algorithm gets the rate right. Rain doesn't.
Liquidity
Rain: True P2P — your funds, your counterparty
Others: Pooled. Risk is socialised, rates are averaged.
Rates
Rain: Market-discovered on DeepBook orderbook
Others: Algorithmic curves set by the protocol.
Custody
Rain: User-owned vaults + Adjudicator pattern
Others: Protocol-controlled pools hold everything.
Liquidations
Rain: Fully on-chain via DeepBook — no keepers
Others: Off-chain bots, auctions, MEV extraction.
Off-chain deps
Rain: Zero. No CEX feeds, no relayers
Others: Keepers, centralised oracles, execution infra.
Philosophy
Rain: Censorship-resistant, composable, Sui-native
Others: Works, but trust assumptions remain.
Suilend, NAVI, Scallop, Bucket — solid protocols, but all pool-based. Rain complements them with a pure P2P alternative.
The Playbook
Ship lean, capture value at every layer, scale with the chain.
Phase 1 — Ignite
- Launch with SUI collateral & one loan asset
- Target liquidators & power users first
- Bootstrap with time-bound lender/borrower incentives
Phase 2 — Scale
- Expand collateral pairs as TVL grows
- Integrate Sui wallets & DeFi dashboards
- Drive DeepBook volume — every fill is on-chain liquidity
Phase 3 — Sustain
- Protocol fee on fills (bps) + liquidator fee share
- Taper incentives — fees carry the protocol
- Broaden to retail with simple UX & clear rate display
